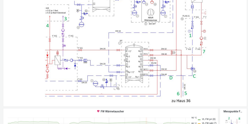
4E Engineers möchte schnell und unkompliziert Temperaturdaten von Heizungssystemen erfassen. Diese werden in einer eigenen Architektur hinterlegt und zur Analyse bereitgestellt und aufbereitet. Für die Datenakquise wurde eine Software entwickelt, die auf einem Gateway zum Einsatz kommt. Hiermit ist es dem Anwender möglich eine schnelle und einfache Konfiguration der Datenbankverbindung und der zu erfassenden Daten vorzunehmen.

Eingesetzte Technologien:
  • Python
  • Python Flask
  • HTMX

Gemeinsam mit der Firma 4E Engineers wurde eine FOSS-Architektur konzeptioniert und aufgesetzt, die ein vollumfängliches Monitoring von beliebigen Komponenten einer Technischen Gebäudeausrüstung zulässt. Hochflexible Edge Node Gateways sammeln Daten verschiedenster Protokolle ein die dann zur weiteren Analyse bereitgestellt werden.

Eingesetzte Technologien:
  • Docker
  • Grafana
  • InfluxDB
  • NodeRED
  • Flux
  • Modbus
  • 1-Wire
  • WMBus